This project is a fulfillment of the requirements of the ALX Software Engineering Program - Sprint 1. It involves the creation of a shell program that serves as an intermediary between a user and the operating system, providing a user-friendly interface through the terminal. The shell offers a way for users to interact with various programs and the system itself.
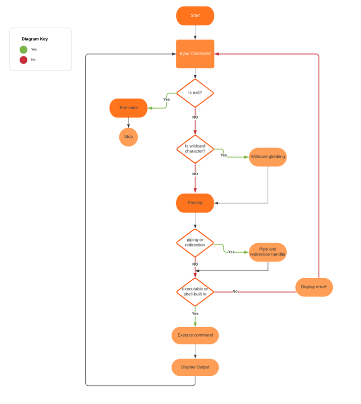
The shell operates by displaying a prompt, accepting input from the user, parsing the user's input to identify and separate command tokens, searching for the requested command within the system's PATH, and then initiating a child process to execute the specified program. While the child process runs, the parent process waits for the command to complete. Once the execution is finished, the shell returns to its initial state, ready to accept another prompt from the user.
In essence, this project emulates the functionality of a typical shell program, enabling users to issue commands, interact with programs, and manage their system through a familiar command-line interface.
The main function calls loop which is an infinite loop function that handles the whole process of shell.
Inside the loop function a prompt is being displayed and waits for the user to type a certain input.
-
The function take the input from the user using
getlinefunction. -
It also handles the EOF condition, once the return value form getline function becomes (-1), we check the value inside the string in which
getlineread data into it, if it’s empty, this indicates the EOF, so every memory is freed and then we exit using the last process return value. -
Elsewise, this function returns a string fully edited and ready to be parsed and tokanized
⚠️ Memory is allocated —- has to be freed
this function recieves the string from recieve_input
Allocates memory for the array of pointers in which we will create during tokanization (size 10 suitable for 10 pointers to be stored in). Create an array of pointers and returns an array of pointers to be processed later.
this function divides the array of tokens in the same manner as the strtok function does but in string level. this function has to be checked in an inner while loop after execution and before freeing. Inspired by how strtok works, this function replaces the element of the array of tokens which has a semicolon with a NULL.
This operation will not cause a memory leak since, the token which actually has the semicolon is just a pointer to the string str (the output of getline), the function keep track of the element after ; to be given as the next command array when provoked for the second time.
checkpoint produces the path whether by itself or with the help of function _which. it also calls other built-in functions if necessary.
If arg[0] equals certain strings which compose the built-in functions we direct the execution into the required built-in function. checkpoint returns name of the program, which is again checked before forking, to stop entering the function execute.
Elsewise, we pass arg[0] to _which function and look for the required path, and edit the string into which arg[0] is pointing to and replace with the address fullpath, this returns the required cmd "command".
This function is appointed to look for the path using the first argument that is made from the toker function which is arg[0]. It works with the function checkpoint
It will look for the required path, and create a string and return it as cmd.
cmd is a string which is actually the required pathname.
If the required directory from the path is not found, meaning that we passed an argument which is not an executable program nor a built-in function, we will return a signal "NULL" so an error , which can be displayed form the loop function.
The error to be displayed will be made from the loop function and after it a prompt will be displayed again to return to the initial stage.
Fullpath is dynamically allocated and has to be freed later.
This function exits using an argument or without. when it exits without it uses the last process return value. All the resources used are freeed before completly exiting the program, so no memory leakage is happening.
This function prints all the environement variables that are inherited from the current parent process.
If the environment array (environ) contains a string of the form name=oldvalue, then unsetenv deletes it and setenv replaces oldvalue with newvalue. If name does not exist, then setenv adds name=newvalue to the array. The function first computes the lengths of the name and value. It then searches for the specified environment variable (name) within the current environment environ. If the variable is not found, it reallocates memory to accommodate the new value. and a new string is created combining the name and value to be added. The pointer in the environ array is updated to point to the newly allocated memory. If neither name or value is found, a new element is added at the end of the environ array by creating a replica of it but with enlarged, all elements are copied into the replica, and the new element is added at the end plus NULL.
-
This function prints the complete existing dataset, when
aliascommand has no arguments or has only-pan an argument. in the format name='value’ -
alias name [name2 ...] This function checks the arguments list argument by argument, token by token, if a token has no ‘=’ among the chars of the string, it searches the dataset and prints only the specified “name” in the known format. if not found it prints nothing.
-
alias name='value' [...] This function checks the arguments list, token by token if it has ‘=’ among the chars of the string, it adds the name “before the =”to the array of names and the value which is between double quotes or single quotes, it starts scanning the part after the quotes until it reaches the other quote, if the string finishes without finding the second quote, it adds a space and looks the next token until it finds the closing quote. The value is added to the corresponding index of the name in its own array.
As a result of this the recive_input has a certain part in which it scans the alias data set and replaces arguments which are commands from the list with the corresponding value.
the loop function handles the child process creation, through forking.
This function handles the execution of the program required inside the child process (if it’s not a built in function). it takes cmd which is the return value from checkpoint and process it using execve function.
Since we are calling execve function, that means that we are not returning to the main from here, that’s why this is processed inside a child.
Normally the output of this will be directly displayed into the stdout
The parent shell (the original process) waits for the child process to complete using functions like wait or waitpid. This ensures that the shell doesn't display the next prompt until the command finishes executing. this occurs through the loop function.
After the executed command completes, the loop function returns to its initial state, displaying the prompt and waiting for the user to input another command.
The checkpoint function already handles exiting. Ctrl+D and EOF condition is handled early on the process in the recieve_input function.
Reem Osama | ireosama1@gmail.com Yahia Nasr | yahyasadig2013@gmail.com
